1.1. හැඳින්වීම
2020 ඔක්තෝබර් මස 06 දිනැති අංක 2196/27 දරන අති විශේෂ ගැසට් පත්රය මඟින් සංශෝධිත, 2020 අගෝස්තු මස 09 දිනැති අංක 2187/27 දරන අති විශේෂ ගැසට් පත්රයේ විධිවිධාන ප්රකාර ව සංචාරක අමාත්යාංශය ස්ථාපිත කරන ලදි. ශ්රී ලාංකීය සංස්කෘතිය, ජෛව විවිධත්වය, පරිසර හිතකාමිත්වය හා මිත්රශීලී ජන අනන්යතාවය මතු කරමින් ශ්රී ලංකාව සංචාරක ආකර්ශිත රටක් බවට පත්කරමින්,ඉහළ ආදායම් ලබන රැකියා හා ජීවනෝපාය ක්ෂේත්රයක් හා උසස් විදේශ විනිමයක් උපයන ආර්ථික ක්ෂේත්රයක් ලෙස සංචාරක කර්මාන්තය ශක්තිමත් කිරීම ආදිය, සංචාරක විෂය භාර විශේෂිත අමාත්යාංශයක් ස්ථාපිත කිරීමේ ප්රධාන අරමුණු අතර වේ.
1.2. දැක්ම, මෙහෙවර
1.2.1. දැක්ම
මතකයේ රැදෙන , අව්යාජ සහ විවිධත්ව අත්දැකීම් සඳහා ලොව විශිෂ්ටතම දූපත ලෙස හඳුනා ගැනීම.
1.2.2. මෙහෙවර
ශ්රී ලංකාවේ ස්වභාවික සහ සංස්කෘතික උරුමය පිළිබිඹු කරනු ලබන සමාජමය වශයෙන් පිළිගන්නා, පරිසරයට වගකියනු ලබන සහ ප්රජාවන්ට සහ රටට ආර්ථික ප්රතිලාභ අත්පත් කර දෙන අතිවිශේෂ අත්දැකීම් ලබාදෙන ඉහළ වටිනාකමක් සහිත ගමනාන්තයක් බවට පත්වීම.
1.3. කාර්යයන් හා කර්තව්යයන්
- අමාත්යාංශයේ විෂය පථය යටතේ ඇති විෂයයන් හා කාර්යයන් සම්බන්ධ ප්රතිපත්ති, වැඩසටහන් සහ ව්යාපෘති සම්පාදනය කිරීම,ක්රියාත්මක කිරීම, පසු විපරම් කිරීම හා ඇගයීම
- නියමිත නීති සහ අණපනත්වලට අනුකූලව අදාළ රාජ්ය අමාත්යාංශයට ප්රතිපත්තිමය මග පෙන්වීමක් සිදු කිරීම සහ සංචාරක විෂයයට අදාළ ප්රතිපත්ති සම්පාදනය.
- ජාතික අයවැය, රාජ්ය ආයෝජන හා ජාතික සංවර්ධන වැඩපිළිවෙළ යටතේ ඇති ව්යාපෘති ක්රියාත්මක කිරීම.
- සෞභාග්යයේ දැක්ම ප්රතිපත්ති ප්රකාශයට අනුකූලව සහ රජය මගින් ක්රියාත්මක කිරීමට අපේක්ෂිත වෙනත් ජාතික ප්රතිපත්තීන් මත පිහිටා ඉහළ විදේශ විනිමයක් අරමුණු කරගත් පාරිසරික හා දේශීය සංස්කෘතික හිතකාමී සංචාරක කර්මාන්තයක් ඇති කිරීම සඳහා අදාළ රාජ්ය සංස්ථා හා ව්යවස්ථාපිත ආයතන සඳහා ප්රතිපත්තිමය මග පෙන්වීම සිදු කිරීම.
1.3.1. සුවිශේෂි ප්රමුඛතා
- පුළුල් පුද්ගල සහභාගීත්වයෙන් පාරිසරික හා දේශීය සංස්කෘතික හිතකාමී සංචාරක කර්මාන්තයක් ලෙස සංවර්ධනය කිරීමට වැඩපිළිවෙලක් සැකසීම.
- සංචාරකයින්ගේ ආරක්ෂාව සම්බන්ධයෙන් විශේෂ වැඩපිළිවෙලක් සැකසීම
- දේශීය/විදේශිය සංචාරකයන් සඳහා නව ආකර්ශනීය ස්ථාන හඳුනා ගැනීම
- සංචාරකයන් ආකර්ෂණය කර ගැනීම සඳහා ව්යාපාරික සම්මන්ත්රණ, උත්සව, ප්රර්ශන සහ සම්මන්ත්රණ පැවැත්වීමට පහසුකම් සැපයීම.
- සංචාරක කර්මාන්තය සංවර්ධනය කිරීම සඳහා පෞද්ගලික අංශයට ආයෝජන සහ වෙනත් පහසුකම් සැපයීම.
- ප්රධාන සංචාරක නගර සම්බන්ධ කරන මාර්ග මංසන්ධිවල සංචාරක සේවා මධ්යස්ථාන පිහිටුවීම.
- ප්රාදේශීය කාර්යාල පිහිටුවීම මඟින් සංචාරක සංචාරක පහසුකම් අනුමත කිරීමේ ක්රියාවලිය විධිමත් කිරීම.
- ප්රධාන සංචාරක නගරවල සංචාරක පුහුණු පාසල් පිහිටුවීම සහ ආකර්ෂණීය නිපුණතා සංවර්ධන පාඨමාලා හඳුන්වාදීම.
- ගෘහ ආශ්රිත හා ප්රජා පාදක සංචාරක කර්මාන්තය සංවර්ධනය කිරීම.
- සියලුම සංචාරක මාර්ගෝපදේශකයින් සහ රියදුරන් ලියාපදිංචි කිරීම, පුහුණු කිරීම සහ අනන්යතාව සහතික කිරීමට කටයුතු කිරීම.
- සංචාරක ව්යාපාරය ආශ්රිත ව්යවසායකයන් බිහි කිරීම සඳහා විශේෂ වැඩපිළිවෙලක් හඳුන්වාදීම.
- තොරතුරු තාක්ෂණය මඟින් සංචාරකයන්ට පහසුකම් සැලසීම.
- "One Stop" සංකල්පය යටතේ එක් සම්බන්ධීකරණ මධ්යස්ථානයක් හරහා ආයෝජකයන්ට පහසුකම් සැලසීමේ ක්රවේදයක් ක්රියාත්මක කිරීම.
- උසස් තත්වයෙන් සංචාරක හෝටල් පිහිටුවීම සහ දැනට පවතින හෝටල් කාමර සංඛ්යාව දෙගුණයක් දක්වා වැඩි කිරීම.
- ජාතික උරුමයන් සහ පුරාවිද්යාත්මක ස්ථාන පිළිබඳ නිවැරදි තොරතුරු සංචාරකයින් අතර ප්රලිත කිරීම සඳහා සංචාරක මඟපෙන්වන්නන්හට නිවැරදි දැනුම සහ තොරතරු ලබාදීමේ ක්රවේදයක් ඇති කිරීම.
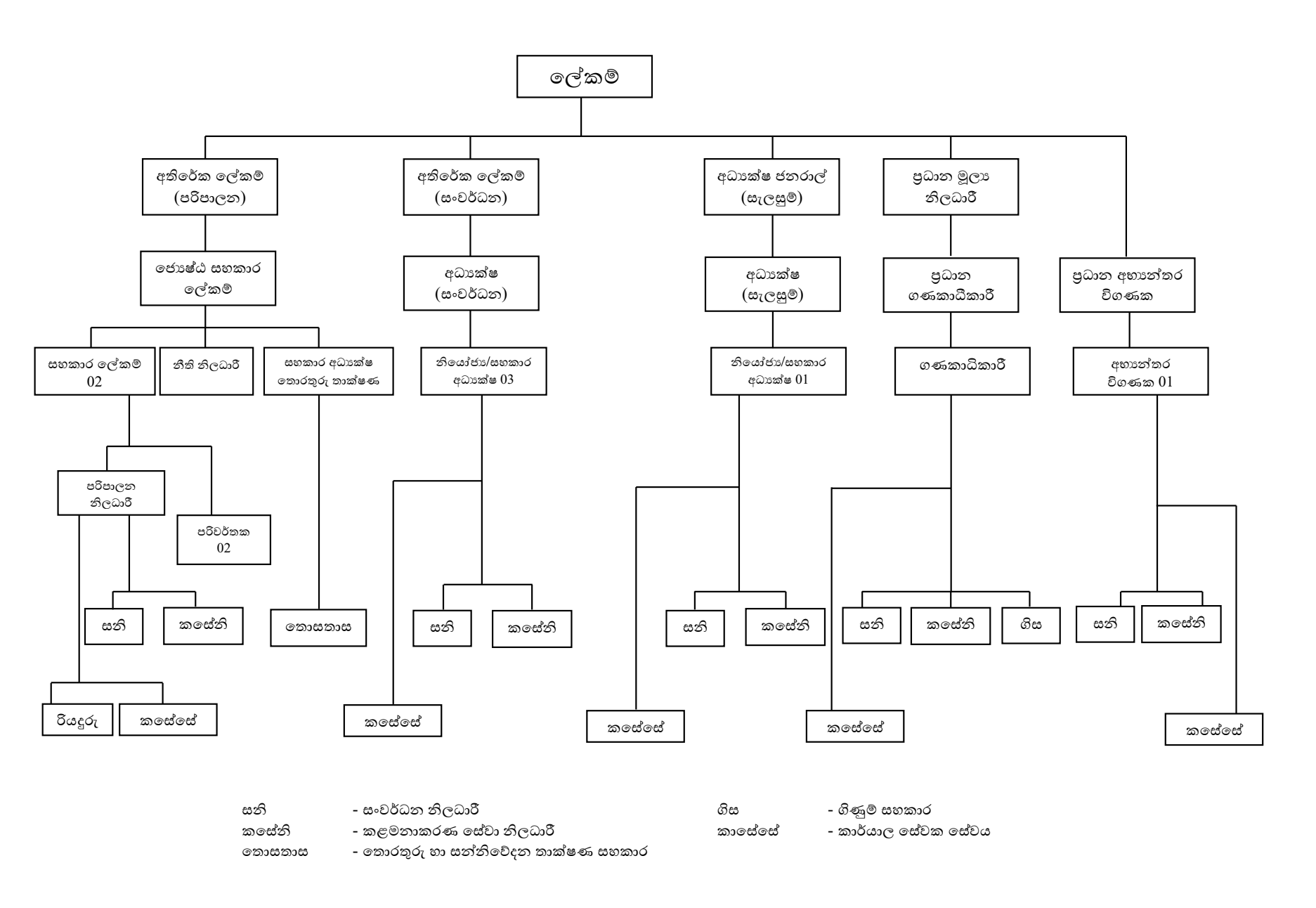
1.4. සංවිධාන සටහන

1.5. අමාත්යාංශය යටතේ පවතින ආයතන
- ශ්රී ලංකා සංචාරක සංවර්ධන අධිකාරිය
- ශ්රී ලංකා සංචාරක ප්රවර්ධන කාර්යාංශය
- ශ්රී ලංකා සම්මේලන කාර්යාංශය
- ශ්රී ලංකා සංචාරක හා හෝටල් කළමනාකරණ ආයතනය
.jpeg)
